公司简介
安徽国碳科技有限公司位于合肥市包河经济开发区北京路107号南翔商务中心A座8层,安徽国碳科技-行业领先的认证解决方案提供商,助力中国企业实现认证智能化,明星产品有:ESG(环境、社会、公司治理)报告、创新激励机制报告、绿色发展规划报告、能评报告、(废气、废水、固废)评价报告、未来工厂报告、数字化车间报告、绿色包装评价报告、绿色供应链评价报告、绿色环保改造升级报告、绿色生产报告、绿色运输报告、绿色综合评价报告、碳减排报告、碳足迹报告、可持续发展报告、绿色低碳现代数智企业评价、制度及体系建设、绿色低碳现代数智企业评价报告、绿色低碳生产评价报告、绿电交易凭证、ISO9001质量认证、ISO14001环境认证、ISO45001职业健康安全、ISO20000信息安全、ISO22000食品安全ISO27001信息技术、ISO50001能源、13485医疗器械、16949汽车质量认证、计算机信息系统集成资质认证,CMMI认证等服务。15年行业资深专家,以人工+智能的方式,保证您的认证服务品质。截止目前,安徽国碳科技签约服务企业超过10000家,通过证书超过50000张。所属行业为科技推广和应用服务业,经营范围包含:ESG报告;招投标领域绿色低碳报告;企业管理体系认证;产品质量认证服务;质量检测技术服务;企业管理咨询。

一流企业标配一流报告!一流报告创造一流价值!

1、安徽国碳科技有限公司——全国领先的绿色报告服务商、团队清华背景、全国范围数千成功案例!

2、安徽国碳科技有限公司——全国绿色报告行业头部机构、品牌公司!

3、安徽国碳科技有限公司——全国绿色报告行业多个第一,包括但不限于编制了业内第一份绿色发展规划报告、第一份绿色用电评价报告、第一份废气废水废固评价报告、第一份创新激励机制报告、第一份创新成果评价报告、第一份智能制造报告、第一份数字领航评价报告、第一份绿色供应链评价报告、第一份绿色工厂评价报告、第一份绿色数智评价报告、第一份绿色技术报告、第一份绿色低碳现代数智企业评价报告、第一份制度及体系建设报告、第一份绿色环保改造升级报告、第一份碳减排报告、第一份绿色物流报告。

4、安徽国碳科技有限公司——全国绿色报告行业领导者;安徽国碳科技有限公司团队绿色报告研发实力行业领先,安徽国碳科技有限公司几乎定义了市场上95%以上的绿色报告的样本并被市场广泛认可和传播、几乎编制了市场上95%以上的首份绿色报告;安徽国碳科技有限公司几乎定义了什么是绿色报告、几乎定义了绿色报告标准“长相”;安徽国碳科技有限公司的绿色报告版本持续升级并引领行业发展;

5、安徽国碳科技有限公司——全国绿色报告行业市场占有率持续领先;安徽国碳科技有限公司持续定义什么是行业一流绿色报告。

常用热门绿色报告目录如下:

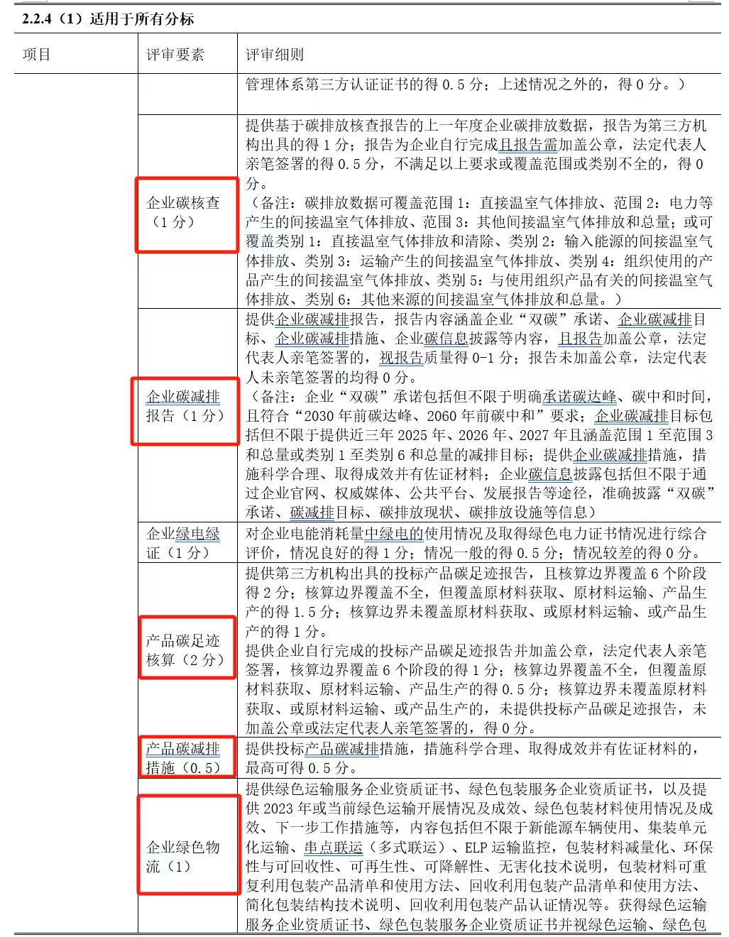
常见投标要求截图:

成功案例: